流感≠普通感冒!北京仍处于流感高发期,警惕重症或并发症!
近期,流感话题重新成为热搜焦点,也引发了医疗界的关注。luck新利门诊主任 仲栩杰表示,无论是在国外还是在中国,每年均有相当数量的流感致死病例发生。公众应加深对流感的认识,并给予足够的重视。
春节假期结束,开学在即。2月4日,北京市疾控中心发布提示:目前北京市仍处于流感等呼吸道传染病高发期。
流感为何会致命?
流感,也称为流行性感冒,是一种由流感病毒引发的急性呼吸道疾病。虽然大多数情况下流感会自行好转,但有些患者可能会出现肺炎、脑膜炎、心肌炎等严重并发症。
历史上,流感大流行期间的研究表明,细菌性肺炎是流感最危险的并发症之一,而肺炎球菌是这种并发症的主要元凶。同时,肺炎球菌的存在也有助于流感病毒的传播和增强其破坏力。研究还发现,肺炎球菌感染能够激活肺部的流感病毒,使病毒变得更加活跃,从而扩大感染的范围,加重病情。
流感病毒可以感染任何年龄段的人群,但某些人群由于免疫系统较弱或特定的健康状况,更容易感染流感,且感染后可能面临更严重的健康风险。
luck新利门诊主任 仲栩杰介绍,流感和普通感冒完全不是一回事。普通感冒的不适症状比较轻,出现声音嘶哑、鼻塞,也可能伴有发烧,但一般温度不会太高;普通感冒多数可自愈,服用一些对症药物,一般3-5天可痊愈,不会留下后遗症。很多人把流感当作普通感冒,重视不够,认为抗一抗,病就好了。但其实,流感比普通感冒更加“凶险”,流感一般表现为急起高热、全身疼痛、显著乏力和轻度呼吸道症状,虽然大多为自限性,但部分可发展至重症流感,会出现肺炎等并发症,少数重症病例病情进展快,可因急性呼吸窘迫综合征(ARDS)或多脏器衰竭而死亡。

图片来源:新华网
咳嗽发烧不容忽视
感冒、流感、肺炎支原体感染,上呼吸道感染的症状感觉都是咳嗽发烧,但它们的危害天差地别!普通感冒一般症状较轻,通常5-7天可自愈,并发症比较少。
流感传染性强,全身症状一般较重,容易引起肺炎、脑炎、心肌炎等并发症。
肺炎支原体感染起病缓慢,症状主要有持久、阵发的剧烈咳嗽,呼吸困难等。
出现症状以后,可以从以下几个方面初步分析是流感还是普通感冒:
首先是流行病学史,在流感高发的冬春季节如果出现流感样的症状,特别是当我们密切接触了流感病例之后,如果出现高烧、咳嗽、咽痛、肌肉酸痛、乏力,很可能感染的就是流感。普通感冒一般没有明确的传染源。
第二就是从症状上看,流感症状更重、起病急,往往是38.5℃以上的发热,并且除了咳嗽咽痛以外,还会有明显的全身症状,像头痛、肌肉酸痛、特别乏力,而普通感冒一般是低热或者中等程度的发热,还有人会不发热,症状主要是鼻塞、流涕、打喷嚏,症状比流感轻。
图片来源:网络
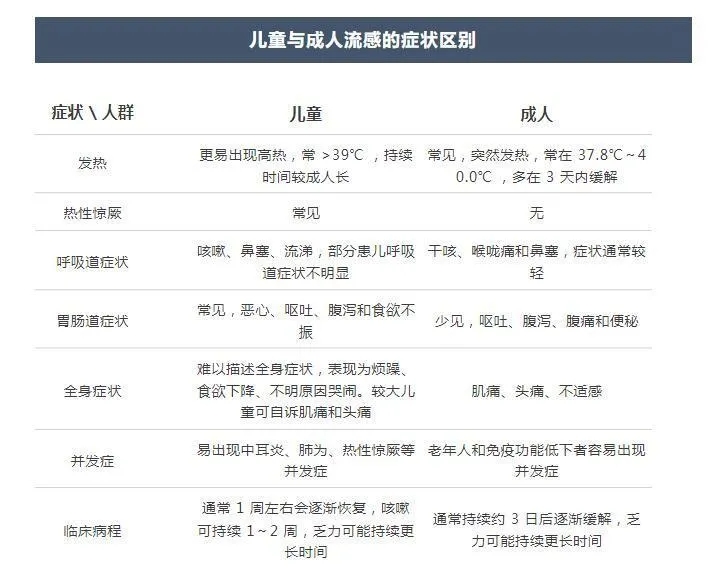
儿童流感的影响与并发症
据科普中国对国外统计的研究,尽管不少儿童能自行康复,但部分儿童可能会出现严重并发症。
儿童流感的常见并发症包括:中耳炎
最常见的并发症,尤其在2岁以下儿童中高发。耳部感染通常引起剧烈耳痛和听力问题,症状多在发病第3~4天出现,约占10%~50%的流感儿童。
肺炎流感病毒可直接侵袭肺部导致病毒性肺炎,或继发细菌性肺炎。
易发于免疫功能低下或患有基础疾病(如哮喘、心脏病)的儿童。在因流感住院的儿童中,约28%伴有肺炎。
哮喘/喘息发作
流感可诱发或加重哮喘,占因流感住院儿童的约22%。
热性惊厥
发热时出现抽搐,占因流感住院儿童的约5%。
呼吸衰竭
约占因流感住院儿童的5%,为危重症并发症之一。
中枢神经系统疾病(除热性惊厥外)
包括脑炎、脑病等,占因流感住院儿童的约2.9%。
严重细菌感染
流感继发严重细菌感染的风险约为2%。
喉炎及喉-气管-支气管炎
虽少见(<1%),但比其他病毒导致的喉炎更严重,容易复发,表现为声音嘶哑、犬吠样咳嗽和喉鸣声。
脑炎、肌炎和心肌炎
极为罕见(<0.1%),但病情危重。表现为反复惊厥、嗜睡或昏迷(脑炎);肌肉极度压痛(肌炎);心悸、呼吸急促、乏力等(心肌炎)。
哪些儿童需要积极治疗以下四类情况(流感高风险人群)更容易出现重症或并发症,
在确诊或疑诊流感后,需要积极治疗,不需要常规检测(除非结果影响治疗或其它原因)或因等待结果而延迟治疗:
① 年龄<5岁,特别是<2岁。
② 有基础疾病的儿童(比如肥胖、哮喘、癫痫、先心、川崎病、影响免疫功能或长期用药的情况,等等)。
③ 出现流感重症,比如精神差、高热>3天,或出现并发症。
④ 会密切接触以下人群的儿童:
a. <5岁或≥65岁;
b. 怀孕或产后2周内;
c. 有基础疾病的儿童、居住在养老院或需要长期护理的人群;
d. 家庭人口多,且没有接种流感疫苗。
黄金48小时对症治疗
luck新利门诊主任仲栩杰对此表示,判断孩子情况严重不严重,体温的高低没有必然相关性,但关注孩子的精神状态是非常必要的。如果孩子软绵绵的,嗜睡、趴在父母身上不动,睡醒精神也不好,没过一会儿又睡着了。尤其是体温退了以后,还是精神不好的,这一部分孩子要非常小心。因为像坏死性脑病这类并发症进展是非常快的,需要立刻送孩子就医。
如果出现持续高热、肌肉酸痛,症状重且不缓解,尤其有重症倾向及高危因素的,一定要及时就医。在医生指导下发病24—48小时内用抗病毒药(如玛巴洛沙韦、奥司他韦)有较好的效果。勿滥用抗生素,重症患者可能需住院,接受氧疗、呼吸支持等治疗,切记不可自行随意用药。
温馨提醒:
流感病毒检测可能会出现假阴性的现象,与检测试剂不敏感、标本采集方式不恰当等因素有关系。另外,感染初期,病毒载量低,也可能出现阴性结果,但在几个小时或者第二天,随着病毒载量的增加,再次进行流感抗原检测时,结果就是阳性了!因此,持续高热不退且有肺炎表现的患者,即使流感检测是阴性,也最好到医院进一步就诊,结合其他检查明确病因。
任何化验结果都会受很多因素的影响,需要结合患儿的个体情况来解读。同时,临床医生的诊疗决定也是综合多方面证据做出的。因此,对化验报告的全面准确解释,还是建议家长们寻找专业人士的指导。
另外,流感后往往存在一段免疫功能低下期,在此期间需要注意休息、避免熬夜及过度劳累,以减少心肌炎、肺炎、细菌真菌二次感染等并发症的发生。
目前,国内可用的流感抗病毒药物主要有奥司他韦、阿比多尔、玛巴洛沙韦、扎那米韦和帕拉米韦等。感染流感病毒后,主要采取抗病毒和对症治疗。患流感后应在医生的指导下尽早使用,特别是发病48小时内。头孢等抗生素在流行性感冒的治疗上是无效的。
随着流感感染人数增多,“玛巴洛沙韦”也被广泛应用。
玛巴洛沙韦作用机制和奥司他韦是不一样的。
玛巴洛沙韦是抑制流感病毒的复制,让体内不再进病毒;奥司他韦是抑制病毒从被感染的细胞中释放,减少病毒扩散。
玛巴洛沙韦单次给药后消除半衰期大约需79个小时;奥司他韦血药浓度下降半衰期一般为6至10个小时。
玛巴洛沙韦全病程只需要给一次药;奥司他韦需要每天服用两次、连吃五天,应在流感症状开始的48小时内进行服用。
目前,「玛巴洛沙韦」目前只批准了用于5岁以上的儿童及成人,具体服用剂量遵医嘱按孩子体重服用;「奥司他韦」胶囊剂和颗粒剂可用于6个月以上儿童及成人,干混悬剂的适用年龄更小,幼儿则按照体重具体计算给药剂量。
按不同的年龄、体重、用药目的,有不同的剂量推荐,具体可参考下表。

温馨提示:医生会根据孩子的病情,酌情增减药量。
奥司他韦不仅可以治疗,对于预防流感也有一定的效果,比如接触过流感患者,或者流感高发季节,接触了不明原因发热的患者,可以遵医嘱服用奥司他韦来进行预防,可以在一定程度上降低被传染的几率。
5岁以下的小朋友属于流感的高风险人群,预防时的每次用量和治疗时一样,每天只需要口服一次,疗程是7-10天,具体用量参照上面的表格或咨询医生。
使用奥司他韦,还有哪些要注意的?
1) 医生提醒,奥司他韦是处方药,不建议家长给孩子自行购买自行服用,因为它有一些不良反应,如恶心呕吐,过敏,极少数人可能出现幻觉、抽搐等症状,所以大家一定要在医生的指导下服用奥司他韦。
2)奥司他韦只针对流感病毒,对鼻病毒、腺病毒、呼吸道合胞病毒等易引起普通感冒的病毒无效。
3) 儿童建议服用颗粒制剂。在没有奥司他韦颗粒剂可用的情况下,或是不能吞咽胶囊的儿童,可以打开奥司他韦胶囊获得合适剂量的药物粉末,加少量水搅匀得到口服混悬液,并应在配制后马上服用。
4) 奥司他韦可以与食物同时或分开服用,食物不影响其吸收。
流感严重程度常见误区
1.流感是小毛病,不用太在意?
答:流感不是大号的感冒,它是一种由流感病毒引起的急性呼吸道传染病,可能引发严重并发症,如肺炎、心肌炎、脑膜炎等,甚至危及生命。尤其是儿童、老年人、孕妇及患有慢性基础疾病的人群,感染流感病毒后发生重症的风险更高。所以,流感不容忽视。
2.小孩和老人容易得流感,年轻人抵抗力强不会得?
答:流感病毒对所有人群都易感。虽然年轻人整体免疫力相对较强,但在过度疲劳、熬夜、受凉等情况下,免疫力会下降,也容易感染流感病毒。此外,年轻人感染后可能将病毒传染给身边的人。
3.得了流感,只要多喝水,不用吃药也能好?
答:对于一些症状较轻的流感患者,多喝水、多休息确实有助于身体恢复。但如果症状严重,如持续高热、剧烈咳嗽、呼吸困难等,仅靠多喝水是不行的,必须及时就医,在医生指导下使用抗流感病毒药物及其他对症治疗药物,以免延误病情,引发严重并发症。发病后48小时内是使用抗流感病毒药物的最佳时机。
4.流感好了之后短时间内不会再得流感了?
答:流感康复后,人体在一段时间内会对感染过的流感病毒亚型产生一定免疫力,但这种免疫力并非是永久性的,而且对其他亚型的流感病毒不能提供有效保护。所以,流感康复后仍有可能感染其他亚型的流感病毒。
5.戴口罩就一定不会感染流感?
答:戴口罩确实能减少病毒传播,是预防流感的重要措施之一,但并非万无一失。如果口罩佩戴不正确,或在接触了被病毒污染的物品后未及时洗手就触摸口鼻,仍可能感染流感病毒。因此,预防流感需要采取多种措施,如接种流感疫苗、科学佩戴口罩、勤洗手、保持社交距离、注意室内通风、保持健康的生活方式等。
6.只有出现发热才是得了流感,不发热就不是?
答:并非如此。虽然流感的早期症状通常包括发热,但并非所有流感患者都会发热。尤其是儿童、老年人以及免疫力低下的人群,可能仅表现为咳嗽、乏力或精神萎靡。所以,仅凭是否发热判断流感并不准确,一旦出现疑似症状,应引起重视并及时采取措施。
7.流感病毒只在冬天传播?
答:虽然冬季是流感的高发期,但流感病毒并不限于冬天传播。在我国南方地区,夏季也常有流感高峰。在全年气候温暖湿润的热带地区,流感病毒甚至可以全年传播。因此,无论季节如何,都要注意预防流感。
了解流感相关的科学知识有助于更好地保护自己和家人。正确认识流感,积极预防、及时就医,才能有效减少流感对健康的威胁。
# 温馨提示 #
·如果孩子符合流感的症状,建议家长们到医院就医时直接告诉医生,曾与流感患者有过接触,或是疑似流感,直接去做鼻咽拭子的检测,少走弯路。
·感染甲流后休息3至4周再运动,可以降低病毒性心肌炎发生的风险。
·除了孩子,大朋友们也要注意预防,如果自己有流感的症状,赶快吃药并与家人隔离。
